トップ > アンプ > パワーアンプ > FirstWatt - SIT-4(ステレオパワーアンプ)《JP》【メーカー直送品(代引不可)・納期は確認後ご連絡】

SIT-1、SIT-2、SIT-3に続く
FirstWatt(ファーストワット)の新モデルパワーアンプ SIT-4
SIT-4は、SIT-1、SIT-2、SIT-3に続く、静電誘導トランジスタ(SIT)をパワーアンプ増幅素子として使用する4番目のアンプです。
●SITシリーズの歴史
2011年に、セミサウス社製(SemiSouth)のカスタムシリコンカーバイド(SiC)トランジスタを使用した最初のSITアンプ"SIT-1"を設計しました。このアンプは、フィードバックなしでシングルエンド純A“コモンソース”モードで動作する単一のパワーデバイスを使用して、トライオードの特性を模倣しつつ、スピーカーに直接必要な電圧と電流で動作し、出力トランスを排除して10ワットの電力を提供しました。
モノブロックのSIT-1の成功に続き、SIT-2が登場しました。SIT-2は、より高い効率で同様の性能を提供し、ステレオアンプ構成でした。2018年には、SIT-3の製造が開始されました。
SIT-3では、再びフィードバックを使用せずにSITトランジスタをコモンドレイン(フォロワー)モードで動作させました。
数年前、Semi South社は倒産に見舞われ、私たちはこの特別な部品をさらに入手することができないことに気づきました。しかし、日本の会社であるトーキン(Tokin)がありました。彼らは、オーディオ用に適した産業用シリコンSIT部品を製造していました。
その生産工場は福島の震災で壊滅的な被害を受けましたが、私たちは数年かけて既存のトーキンの在庫からこれらの部品を入手することができました。この大型のトーキンSITは、元のSITと同じトライオードの特性を持っていますが、当社のオリジナルSITよりも高い電圧、電流、定格電力を実現しています。
SITは、1950年代に日本で発明された特別なタイプのJFETで、1970年代にソニーやヤマハから登場した「Vfet」と呼ばれるパワーアンプで人気を博し、現在でもハイエンド・オーディオで高く評価されています。
しかし、SITの製造の難しさと費用の高さから、後のバイポーラトランジスタと比較して競争力が低下しました。そのため、SITの優れた特性がハイエンド・オーディオ向けに再認識されたのは比較的最近のことです。
SITデバイスは、オーディオアンプにとって特に価値のあるユニークな特性を持っています。発明者である西沢氏の特許要約によれば、「(SITの)ドレイン電流からドレイン電圧の特性は、トライオード真空管の陽極(アノード)電流から陽極(アノード)電圧の特性を非常に近似してシミュレートされます。トライオードと同様に、SITの特性曲線は、2次および3次高調波の相対的な値を決定し、高次歪みがほとんどないクラスA「負荷線」での動作を可能にします。より高次の歪みをほとんど生じさせません。
現在では最も魅力的なサウンドは、支配的な2次高調波の特性に続く、より低い高次の高調波の値から生じる傾向が一般的に観察されています。
SITは、電子レンジ、レーダー、その他の様々な分野で引き続き使用されていましたが、ソニーとヤマハが生産を停止した後、オーディオアンプからはほとんど姿を消しました。最近、再びSITに対する関心が高まっています。その理由のひとつは、オーディオ・パワー・アンプに適した新しいデバイスを製造するために、いくつかの会社が立ち上がり、必要な資金を費やしたからです。そのひとつはファーストワットで、SIT-1、2、3にセミサウスのシリコンカーバイド50ワットデバイスを使用しました。
新しいSIT-4は、10ワット/チャンネルのアンプで、600ボルト、30アンペア、400ワットのトーキンTHF51を使用しています。
特徴
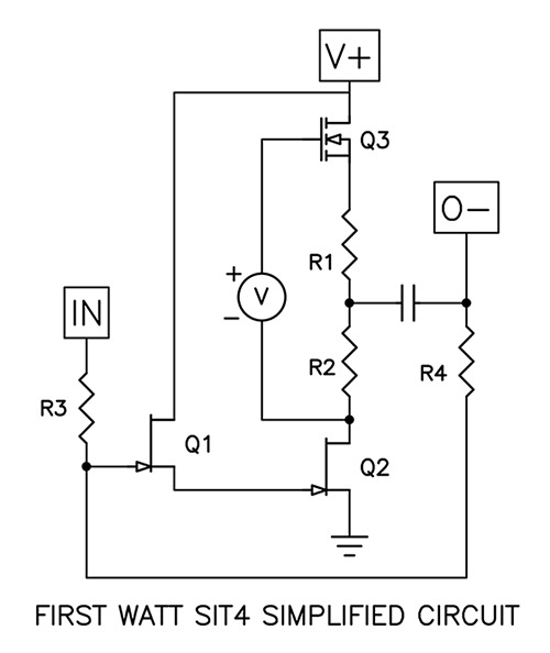
上の図は、SIT-4の回路を簡略化したものです。これは、フィードバックを使用しないコモンソースモードでSIT(Q2)を使用したシングルエンドのクラスA回路です。 一般的なMosfet “mu follower” 電流源Q3によってバイアスされ、NOS Toshiba 2SK170という最高品質のJFETによって入力がバッファリングされます。これにより、容易に駆動可能な高入力インピーダンスが実現されます。十分なゲインがあり、4オームの負荷を扱えます。テストスピーカーは、3.8オームのインピーダンスと86dB/Wの感度を持っていますが、SIT-4は驚くほど大きな音量で駆動します。SIT-4は、Altec、Klipsch、JBL、Lowtherなどの高効率スピーカーを想定して設計されています。
仕様説明
| 入力インピーダンス |
100kΩ |
| ゲイン |
20dB |
| 出力インピーダンス |
4Ω |
| 最大出力(8Ω) |
4 - 16Ω |
| 周波数特性 |
4Hz 〜 80KHz(-3dB) |
| ノイズ |
75uV unweighted,20-20KHz |
| 消費電力 |
200W |
| 外形寸法(W×H×D) |
43.18 x 17.15 x 40.64 cm |
| 重量 |
14.5kg |
| メーカー保証 |
1年 |
※製品の仕様、外観などは予告なく変更されることがありますので、予めご了承ください。
商品の画像について
商品画像は、代表画像をイメージとして掲載している場合がございます。必ずしも商品名の画像と一致しているわけではございません。また、商品の仕様・パッケージ等につきましては予告なく変更される場合もございます。あらかじめご了承をお願いいたします。
在庫状況に関する注意事項について
オーディオ逸品館に掲載しています商品は他の逸品館販売サイト、実店舗と在庫を共有し同時販売しています。ご注文のタイミングによっては「在庫有り」表記の場合であっても欠品が発生する場合もございます。
万が一当社在庫およびメーカー在庫共に在庫切れの場合、お客様には大変ご迷惑をおかけいたしますが、その際はご連絡の上、ご注文をキャンセルさせていただく場合もございます。何卒ご了承くださいますようお願いいたします。